发布日期:2024-08-28 来源: 浏览次数:5318
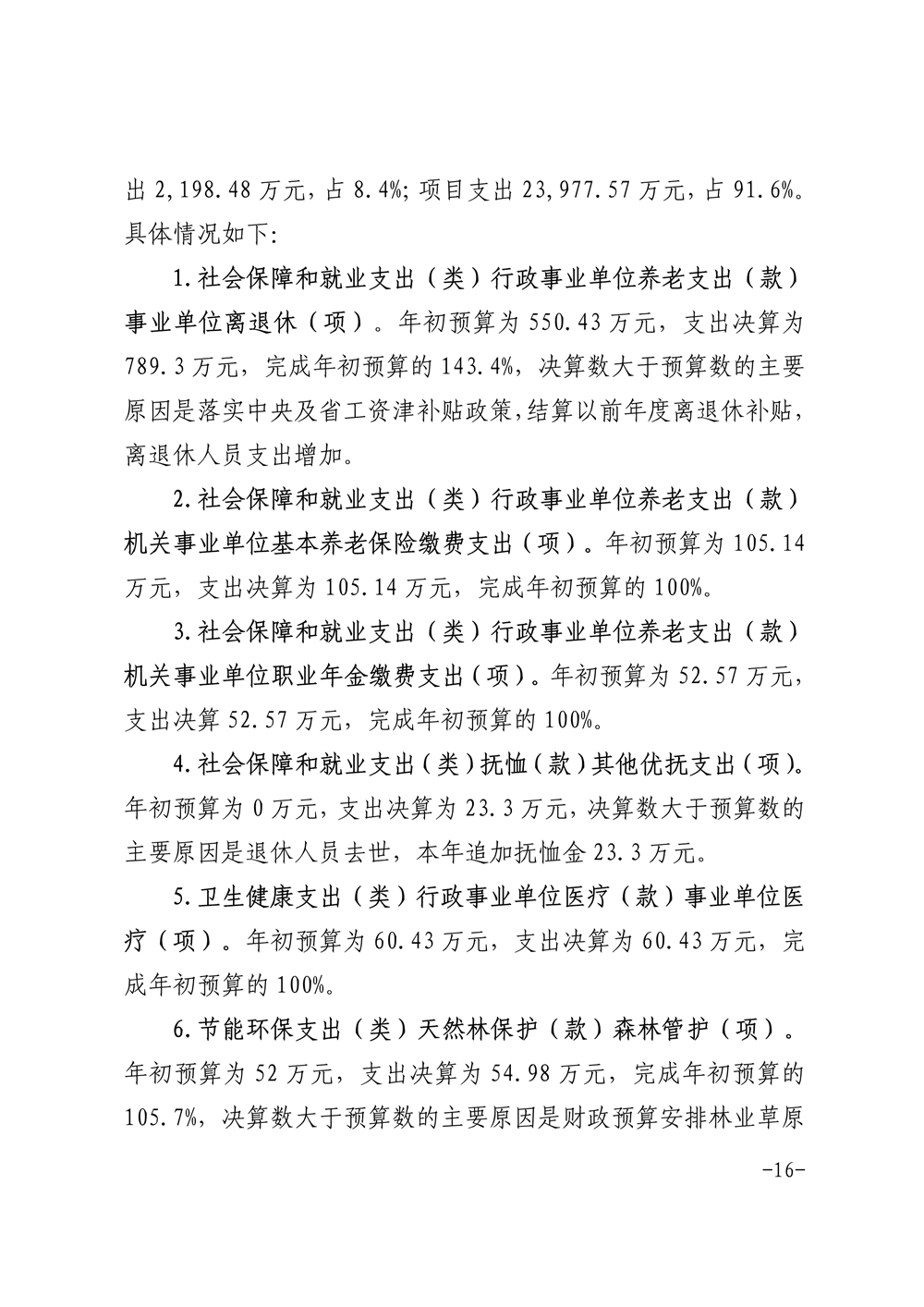
下载链接:安徽农垦集团:安徽省农垦事业管理局2023年度部门决算
附件1:安徽农垦集团:2023年度项目支出绩效自评表
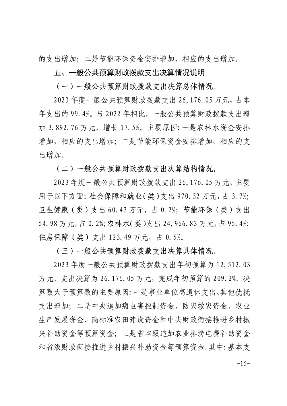
附件2:2023年度农技推广及产业发展项目绩效评价报告